发布时间:2025-03-24 18:07:36来源:网络整理点击:

中国大陆地区市场报告(8月)

内容摘要

行业信息
8月10日进口游戏将获得版本编号,10个游戏将完成批准信息更改
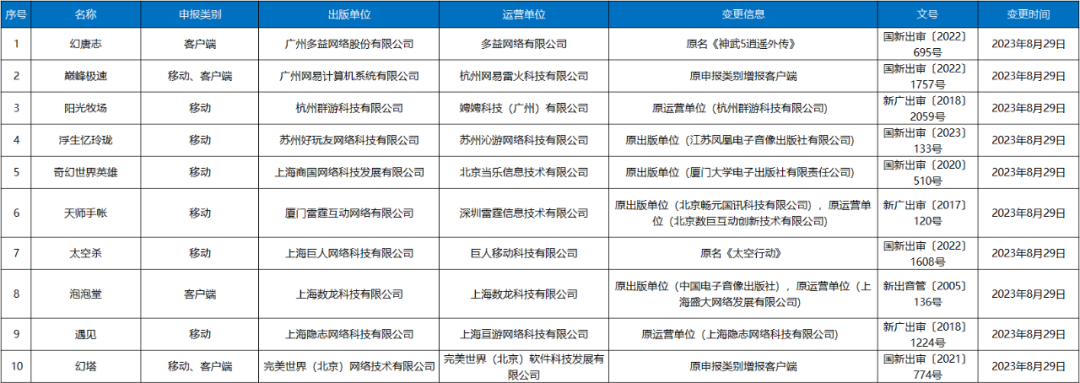
8月29日,国家新闻和出版物政府宣布了2023年新一轮进口在线游戏的批准信息。该批次中总共有31场游戏通过了批准,其中包括21个移动设备,7个客户端型号,1个移动 +客户端模型和2个控制台游戏。同时,另外10场比赛完成了游戏批准信息的变化。其中,NetEase的“峰值速度”和完美的世界“幻想塔”增加了客户,“操作空间”和“ Shenwu 5”已更改了游戏名称,其余的则改变了出版和操作单元。

八月通过的游戏列表

八月更改批准信息游戏清单
应用程序开发人员,类别和排名将添加到App Store搜索结果页面
苹果已经调整了中国大陆市场的App Store搜索结果页面。此调整已添加了基于以前的版本的应用程序开发人员信息,应用程序分类和当前排名等新内容。由于App Store允许一个应用程序标记多个类别,因此搜索结果页的排名和分类值规则是首先根据应用程序排名显示最高排名和分类。如果排名一致,则将根据类别的第一个字母(英语)给予优先级。

苹果发布了ASA官方广告资源库,该库仅支持一些欧洲国家和地区。 Diandian数据涵盖了多个iOS 16个版本,可以查询全球指定国家和地区的ASA交付数据
在《欧盟数字服务法》(DSA)的驱动下,苹果最近发布了官方的ASA广告库存库(),该库库可以直接访问而无需登录,并支持用户查询(ASA)在欧洲市场中的每个应用程序或开发人员的(ASA)交付。包括在特定欧洲国家和地区的应用程序/开发人员创意交付的总量及其在选定时期内有关创意的基本信息,并支持单个创意的详细信息显示。

据了解,该网站目前仅支持16个国家和地区的ASA查询,包括奥地利,比利时,克罗地亚,捷克共和国,丹麦,丹麦,芬兰,法国,德国,德国,希腊,匈牙利,爱尔兰,意大利,荷兰,波兰,波兰,波兰,葡萄牙,罗马尼亚,西班牙,西班牙,瑞典,瑞典,等待一个月,等待一个月,等待一个月(3个月),以及3个月(3个月),以及3个月(3个月(90天))
如果您想查询来自世界其他国家和地区的ASA数据,则可以登录到Diandian Data Platform()。它不仅在指定的时间内(细分市场)支持世界各地的各个国家和地区的创意数据查询,而且还允许在创意下对相关竞标单词和竞标应用程序进行实时查看,并提供关键指标,并提供诸如招标自然等级,搜索自然排名,搜索索引以及竞标应用的数量,以帮助使用各个方面的目标交付策略。


EPIC介绍了新政策:独家访问EPIC 6个月
EPIC宣布了一项新计划(EPIC首次运行),只要他们同意独家在EPIC购物中心拥有6个月的游戏,任何规模的开发人员就可以赚取100%的收入。六个月后,该游戏将返回EPIC购物中心的标准收入分享模型,即开发人员占88%,Epic Games占12%。
10月16日或之后发布的所有新游戏和应用程序,并且以前没有在其他第三方PC商店上发布,均可加入该计划。出版商和开发人员仍然可以在自己的商店或出版商上发布产品。此外,该产品将出现在相关的商店活动中,一旦产品加入该计划,它将受益于EPIC的新计划的持续曝光。
Google启动了销售地图数据,以推出三个新的API,以供太阳能,空气质量和花粉水平
28日,Google宣布启动新的API,将太阳能潜力,空气质量API和花粉水平的许可数据启动到一系列公司,以便后者可以围绕可再生能源开发产品。
据了解,太阳能API使用地图和计算资源为40个国家,包括美国,法国和日本在内的40个国家 /地区的3.2亿建筑物提供详细的屋顶太阳能潜在数据。空气质量API允许客户在全球100多个国家 /地区获得可靠的空气质量数据,污染热图和污染物细节。花粉API包含65多个国家中最常见的过敏原的当前花粉信息,并提供局部花粉计数数据,热图可视化,详细的植物过敏原信息以及可行的提示,以限制暴露于过敏患者。

国内游戏试图制作顶级制作,“黑色神话:Wukong”引起了人们的关注
最近,这场四岁的国内游戏“ Black Myth:Wukong”宣布按下快速前进按钮。 8月20日,“黑色神话:武旺”首次揭幕,并在杭州进行了一千多人的离线审判,引起了人们的关注。同时,它的Steam and Epic Store介绍页面已启动,并正式进入了世界。随后,在2023年的科隆国际比赛展览会上,从23日到27日举行,“黑色神话:Wukong”发行了最新的预告片,该预告片在获得许多赞美的同时,在一次Fell Swoop中获得了最佳视觉效果奖。根据SteamDB数据,Steam上“黑色神话:Wukong”的追随者数量达到115,611,其在愿望清单上的排名也上升到21日。

腾讯的自我开发的大皇家游戏“无限法则”发布“终止操作通知”
Tencent的Northern Lights Studio开发的免费战斗大赛游戏“无限法则”最近发布了“终止操作通知”,一份公告宣布,“无限法则”将于2023年12月1日从16:00终止其运营(“终止日期”)。同时,自9月1日以来,“无限法则”已停止购买,其他交易和下载,并且玩家将不再能够在Steam Store中下载本体学游戏。


财务报告披露
腾讯的国际游戏收入在2023年第二季度增长了19%,在线广告业务成为增长的主要力量
腾讯控股(Tencent Holdings)发布了第二季度和2023年上半年(截至6月30日)的绩效报告。该报告显示,该公司在2023年第二季度的收入超过1492亿元人民币(约合2006亿美元),同比增长11%,每月减少1%;净利润超过261.7亿元人民币,同比增长41%;非国际财务报告标准下的净利润超过375.4亿元人民币,同比增长33%。

根据该报告,该公司的增值服务收入同比增长4%,达到742亿元人民币,每月下降6.4%。其中,国际市场游戏收入增长了19%,达到127亿元人民币;当地的游戏市场收入增加了318亿,与去年同期相同;社交网络收入增长了2%,至297亿元人民币。
就收入结构而言,该公司的在线广告业务收入同比增长34%,达到250亿元人民币,成为其主要增长责任。马·霍滕(Ma Huateng)在他的财务报告中说,由于视频帐户,迷你节目和朋友圈的使用时间增加了。视频帐户的用户总使用时间的同比增长了几乎翻了一番,微型计划的每月活跃帐户数量超过11亿。其中,休闲游戏平台的小型游戏贡献了很大的贡献,从而产生了高毛利率和广告收入。

总体而言,Tencent今年的游戏业务表现并不令人印象深刻,主要原因是它缺乏发射大片的新游戏。尽管铁杆射击手机游戏“ Arena Breakout”(Dark Zone Breakout International Edition)也取得了不错的成绩,但与NetEase(例如NetEase“ Cold and the Cold”和Mihayou“ collapse:Star Dome Railway”等新游戏的强劲表现相比,它有点苍白。

随着海外市场的不断增长,腾讯继续增加其投资。根据外国媒体的报告,腾讯的海外发行品牌级别无限在科隆游戏展上宣布,它已获得IP所有者的EA授权,并将重新启动此经典RTS游戏系列,并启动策略移动游戏“ Command&Conquer:consquer:sergions”。根据Level Infinite的说法,指挥和征服:Legion将于8月在澳大利亚,加拿大,法国,墨西哥,新西兰和菲律宾进行一轮Beta封闭式测试版,并将在一年中在全球市场正式发行。

Netease在2023年第一季度的净收入是240亿元人民币,新游戏引起了很多关注
8月24日,NetEase宣布了2023年的第二季度业绩。该报告显示,NetEase第二季度净收入为240亿元人民币(约33亿美元),同比增长3.7%;净利润为144亿元人民币(约合20亿美元),同比增长11.1%。根据财务报告,NetEase游戏和相关增值服务净收入为188亿元人民币(约合26亿美元),同比增长3.6%。其中,在线游戏占91.7%,与上一季度相比(92.7%)和去年同期(92.8%)。在本季度,手机游戏是在线游戏净收入的主要来源,占73.6%,比上一季度(72.3%)和去年同期(66.1%)。

在第二季度财务报告的前夕,Netease的两个自我开发的新游戏“全明星街头派对”和“代码名称:Infinite”引起了市场的强烈关注。其中,“全明星街球派对”于8月23日启动,并宣布将在Android频道上不可用,并将给球员提供15亿元人民币的股票费用。根据Diandian数据,“全明星街头派对”在推出之日起空运到iOS免费列表的顶部。

“代码名称:Infinite”的主要阶段设置在一个名为“新唱片”的超大高架城市中。玩家可以自由地探索整个城市。除了定期探索和战斗游戏外,玩家还可以在城市周围驾驶各种车辆。作为第一个以城市为主题的2D开放世界RPG游戏,“代码名称:Infinity”在尚未正式发布的第一张PV时受到了极大的关注。预订开放后的72小时内,游戏超过了100万个预订,引起了广泛关注。

此外,由于发布时间(6月29日)接近报告截止日期,因此最近表现强劲的新游戏“反对冷酷”可能接近报告截止日期,因此收入尚未包含在报告中。
Bilibili宣布,2023年上半年的收入将为103.74亿元人民币,并将在下半年启动7场比赛
比利比利发布了2023年的第二季度和临时绩效报告。该报告显示,第二季度,比利比利的收入达到53亿元人民币(约合7.32亿美元),同比增长8%;毛利润为12亿元人民币,同比增长66%;调整后的净损失同比缩小51%,达到9.64亿元。
在收入结构方面,手机游戏收入为8.9亿元人民币,同比下降15%;增值服务收入为23亿元人民币,同比增长9%;广告收入为16亿元人民币,同比增长36%; IP衍生品和其他业务收入为5.4亿元人民币,同比下降10%。

根据财务报告,移动游戏收入减少的主要原因是该公司缺乏新游戏的推出以及2023年第二季度的单个游戏的收入下降。陈·鲁伊(Chen Rui)表示,在毕利比利(Bilibili)上单个游戏的发行时间将在2023年推出,并将在第二年推出了7个游戏,该游戏将推出5个游戏,并将在5个游戏中推出5个游戏。

根据戴安迪安的数据,在今年的下半年,比利比利推出了“ Yaoguang记录:陷入困境的公主”(7月25日),“千年旅程”(8月10日)(8月10日),“ Sluder”(8月17日)和“ Shining!Youjun Girl”(8月30日)(8月30日),包括2D游戏,包括“ Shore the Morse!shore the Morse!多年来,连续两年在日本最畅销的名单中排名第一。
12个游戏公司H1财务报告,海外业务成为“机车”的增长
最近,上市的游戏公司已连续发布了2023年财务报告的上半年。总结性能报告中的关键数据。

*注意:排名没有顺序
总体而言,诸如Jibit,Sanqi Interactive Entertainment,Century Huatong,Kunlun Wanwei,Kaiying Network和Chizicheng Technology等公司的性能波动相对稳定,其收入增加或下降并不大;完美的世界,神经网络,Xindong Network,Zhongshe Games,Giant Network,Chuangmeng World等相对明显。 Century Huatong,Shenzhou Taiyue,Giant Network和Chizicheng Technology看到了令人印象深刻的净利润。值得注意的是,Kemu的母公司神经公司的海外收入增长了30.33%,达到2076亿元人民币;此外,Xindong Network,Zhongshe Games和Chuangmeng World将损失变成了利润。
目前,吉比的“问道”,“问手机游戏”,“思想自由”,“欧比岛:梦想国家”,“世界猫故事”,“飞龙骑士”和其他产品正在运行。在储备产品方面,Jibit目前有15场新游戏,8场游戏已获得版本编号,预计将在下半年推出4场。

在报告期间,在Sanqi互动娱乐中的许多长期产品,包括“ Douluo大陆:灵魂大师摊牌”,“谜团和生存”,“云城之歌”,“称我为“大型店主”,“小蚂蚁乡村”,“小蚂蚁”,“无与伦比的不朽之王”等Man“表现良好,不断巩固了长期运营的优势,并促进了公司的业务转型和升级。 Sanqi Interactive Entertainment目前拥有34个新游戏储备,其中包括13个自我开发的型号和21个代理商,涵盖了MMO,SLG,卡片,仿真操作,休闲游戏等多个类别,并且大多数游戏都具有全球分销计划。

Century Huatong Financial Report stated that its series of PC game products such as "Legend of Blood" and "Legend of Legend" have been performing ever-lasting, and the revenue of a number of products such as "Dragon Valley", "Adventure Island", "Rainbow Island", and "Bubble Hall" has continued to grow, and mobile game products such as "Bright Warriors" and "Dragon Valley 2: Evolution" have performed well.备受期待的储备产品,例如“饥荒·新房屋”和“七:七:黑暗与黑暗之间的战斗”的产品。
就海外市场而言,Century Huatong将Diandian Interactive作为主体,其自发游戏收入在今年上半年增长了50%以上,从而实现了高绩效的增长。由故事驱动的模拟管理游戏“ Family Farm Adventure”,《冰冻的世界末日生存游戏》“ Frozen City”和“ Whiteout Survival”的自我开发的开放世界沙盒游戏“ Livetopia”已发布。

在游戏,完美的世界经典PC游戏产品“ Zhu Xian”和“ Perfect World International Edition”以及顶级电子竞技杰作“ CS:GO(反击:全球进攻)”继续为其贡献稳定的收入;旗舰IP手机游戏产品“ Zhu Xian”手机游戏,“完美世界”手机游戏,“幻想新的Zhu Xian”手机游戏,“完美世界:众神战争”手机游戏,“幻想塔”手机游戏等,已经实现了精致的长期操作。
在储备产品方面,完美世界的自我开发产品“ Divine contucon 2”,“ One Punch Man:World”,“ Million Arthur King:Ring”和PC游戏产品“ Perfect New World”有望在不久的将来开始新的测试。 PC游戏杰作“ Zhu Xian World”预计将在2023年12月最终确定。此外,“ persona:phantom of the Night”,“ Zhu xian 2”,“代码名称:新世界”之类的游戏也在积极的研究和发展中。其中,手机游戏“ Persona:the Night的幻影”在2023年8月获得了游戏版本。

根据《财务报告》,其2D城市主题的开放世界冒险游戏是根据原始IP开发的,它是基于国内科幻动画杰作“ Spirit Cage” IP开发的多人游戏开放世界游戏,以及基于原始IP开发的2D Fantasy Open World Game也在稳步发展。
Shemu Games是神经泰约伊(Shenzhou Taiyue)的全资子公司,目前拥有许多SLG产品,例如“ Origins of Origins”(升起的太阳之城),“战争和秩序”,“无限星系”,“命运战争”,“命运”和“泰坦宝座”。其中,“起源年龄”和“战争与秩序”具有5年以上的两种旧产品是Kemu Game收入增长的主要力量,其收入占该游戏收入的94.36%(68.04% + 26.32%)。财务报告尚未透露其新游戏储备,但该公司可能打算推出新产品。根据Diandian数据,它于今年4月推出了一个名为“ Indbold”的SLG产品,并于第二天从货架上删除。然后在乌干达和其他地区进行小规模测试。

Kaiying Network的收入和净利润主要来自两个方面:一个是长期产品的连续运行,例如“原始传奇”,“热血罢工”和“国王传奇”;另一个是“天使之战”,“ Xuanzhong的传奇”,“圣灵领域”和“永恒的联盟”等新游戏的增量贡献。在产品储量方面,由Kaiying Network和Tencent共同开发和运营的关键产品计划于10月26日发布;许多游戏,例如“鼻王”,“撤退山脉和住宅”,“山和海洋”,“龙滕的传奇”,已经获得了版本编号,预计将于今年推出;还有许多游戏储备,例如“代码:坟墓抢劫犯”,“代码:douluo”,“怪物2”的传奇,“代码:霸主”,“代码:recrannation slime”和“ code:xw”。

目前,Xindong有49场游戏。其中,有五场比赛,“香肠人”,“ ragnarok M”,“火炬:无限”,“ Ulala”和“ Shen Xian Dao(HD)是主要的收入参与者。正在开发另外4场比赛,预计到明年年底,包括3台自发开发的工作包括”,包括3台自我开发的工作! Maifeng”,“ Isser重新启动”和“心脏小镇”。“山谷百合之剑” Charvallaria于2023年8月在香港,澳门和台湾推出,预计将于2023年第四季度在中国推出;第二年,预期的是“ Gogo Muffin”,将于四分之一或四分之一的一季度推出。

在今年的上半年,中东游戏推出了许多新产品,例如“新的《剑:剑翼》和《询问》,“ Ultraman:Assembly”,“吞下星星:黎明:黎明”,“我的剑日记”,“我的剑日记”,“全明星斗争”(在线oppersease);诸如“剑世界”,“国家街头篮球”,“剑的传奇:新的开始”,“城市勋爵世界”(在Sanqi互动娱乐的国内市场上发布)等产品预计将在今年内推出。此外,MMORPG手机游戏“ Douluo大陆:史瑞克学院”和模拟的手机游戏“乡村爱情故事”有望在下半年在国内市场推出; “灵魂街:出生为国王”也将在香港,澳门和台湾发射; “ true wushiro”将在日本,欧美市场上推出。

在报告期间,Chuangmeng Tiandi的核心高质量游戏的基本基本平台稳定,其增长势头为“ Subway Parkour”,“ Dream Garden”和“ Dream Home”,而“ Glory All-Stars”仍然表现出色。自我发展的二维竞争射击游戏“ Kalapichu”已经降落在中国市场。预计今年第三季度将进行“两个王国:交错世界”; “ Delta行动”已于今年7月获得版本编号,它由Tencent在中国大陆发布,并将在未来的可选日期发布。

Kingsoft软件:游戏收入为19.91亿元人民币,同比增长5%,并将发布“ Sword Net 3” PC游戏的升级版本
Kingsoft Software发布了2023年绩效报告的上半年。该报告显示,该公司上半年的收入为41.6亿元人民币,同比增长13%,其净利润为股东的净利润为2.49亿元人民币,去年同期的损失为4200万元。其中,游戏业务的收入为19.91亿元人民币,同比增长5%。

游戏业务的同比增长主要是由于“ Sword Net 3”的出色表现是由游戏和内容的持续创新驱动的,这部分被现有移动游戏的自然收入(例如“ Sword World 3”和“ Sword World 3”和“ Sword Net 1:返回”)的自然减少所抵消。此外,它的自我开发的二维射击手机游戏“ Dust White Forbidden区”已于7月在全球PC和移动终端上同时发布。今年,Kingsoft软件还将发布“ Sword Net 3” PC游戏和“ Sword World:Origin”游戏的升级版本。

清单新闻
#下载列表#
“ Douyin”下载量下降了2000万,但8月份在中国大陆的非游戏申请下载列表中仍然排名第一,下载量超过1933万; “ Douyin Speed Edition”和“ Little Red Book”下载急剧增加,并进入了申请下载列表的前五名。

“黎明英雄”通过主题营销和主要促销活动赢得了下载巨大的增长,其下载量超过844万,而不是“国王的荣誉”。名单上推出了两项著名的IP衍生作品,“全明星街头派对”和“冒险岛:枫树传奇”,“ Shining!
#revenue列表#
“ Tik Tok”的估计收入超过了7684万美元,并继续牢固地位于申请收入清单的顶部;音频和视频流应用程序(例如“ Tencent Video”和“ Netease Cloud Music”)仍然是应用程序收入列表中的头号。

“国王的荣誉”估计的收入在8月的收入超过了2.03亿,这将持有手机游戏收入的冠军也就不足为奇了。据估计,“冒险岛:枫树的传奇”在推出的第一个月中已超过3529万,在手机游戏收入列表中排名第七;上个月,新游戏“ Crystal Core”的收入正在稳步增长。

新产品观察

全明星街球派对
在线时间:8月21日
出版商:NetEase手机游戏
免费列表的最高排名:1
畅销书的最高排名:6
作为体育游戏中Netease的重要尝试,“全明星街头派对”花费了大量资金来获得NBA官方球员联盟的真正授权。恢复了许多受欢迎的NBA活跃明星是该游戏的最大卖点,它是在“对抗冷”之后,在移动游戏领域推出的另一个重要产品。截至8月31日,“全明星街球派对”的下载量超过501万,估计收入超过617亿美元,自推出以来,已有很多天的免费榜首。

(全明星街头派对“八月份的自由名单排名趋势)
就宣传而言,“没有列出了Android渠道”和“从玩家那里获得的15亿份利润”不仅在这款游戏中获得了知名度,而且还通过解决“蜂鸣器beater-beating test Rebate”问题,在玩家级别上赢得了良好的受欢迎程度和受欢迎程度,这是频道服务器最关心的问题。除了NetEase的成熟游戏服务开放和操作系统以及正确的好处和刺激之外,还可以在体育游戏轨道上成功开始“全明星街头派对”。

通过添加产品名称,很难绕过此类别中经典的IP“街头篮球”。基本游戏玩法:“全明星街头派对”也与前者相似,并且操作按钮的相应动作基本相同。区别在于不同角色的不同技能和特殊动作。在收入转化方面,仍然继承了相同的配件和时尚。这位官员承诺,球员永远不会卖点也可能被认为可以增加球员的比赛时间。版权的投资和游戏对抗之间的平衡选择也可以表明NetEase对该产品本身质量的信心。


冒险岛:枫树传奇
在线时间:8月16日
出版商:深圳腾讯Tianyou Technology Ltd
免费列表的最高排名:1
畅销书的最高排名:3
Nexon开发并被Tencent运输的真正手机游戏“冒险岛:枫树传奇”自从获得版本编号以来一直被使用,并引起了很多关注。作为一代人的童年记忆,尽管IP岛的观众经历了续集失败的PC游戏,但它们仍然具有自然的优势。当年,该服务器在公开续集的那天膨胀了。该游戏的海外版本“ Adventure M”以前在韩国服务器,台湾服务器和美国服务器等许多市场中都表现出色。它还验证了产品本身的质量没有太大的问题。

(韩国版的“冒险岛M”在过去一年中拥有最畅销的清单)
该游戏旨在宣传玩家的感受。从海报促销主题“满足初步冒险”到将关键字用于促销口号,例如“恢复PC游戏的体验”和“青年人的回忆”。

就游戏玩法而言,“冒险故事:枫树的传奇”也遵循繁殖路线,而2D水平面板像素式RPG模式是一致的。 There is no major change in the style and music, and the relaxed and pure RPG adventure is the official definition of the game.

(The best-selling trend since "Adventure Island: Legend of Maple" was launched)
In terms of data performance, the download volume of "Adventure Island: Legend of Maple" in August exceeded 3.25 million, and its revenue performance was particularly outstanding. It even surpassed "Genshin Impact" in China. With an estimated revenue of more than 35.29 million US dollars, it ranked among the top 10 of the Chinese mainland mobile game revenue list in August. From the trend of the best-selling list, its revenue still maintains a stable trend.

Blue Archives
Online time: August 01
Publisher: Shanghai Xingxiao
The highest ranking of free list: 1
Top ranking of bestsellers: 22
On August 3, "Blue Archives", which attracted much attention from players, was officially logged into the national server. As a frequent visitor to the overseas best-selling list, he topped the free list with an appointment on August 2. Affected by the cold start, its ranking began to decline the next day after it went online. As of the end of August, it had fallen to nearly 200 free list.


(The ranking trend of "Blue Archives" in August free list)
Diandian data shows that as of the end of August, the number of downloads of "Blue Archives" in mainland China was 2.46 million, with an estimated revenue of about 2.48 million US dollars (approximately RMB 18.12 million).


(Azure Archives downloads and estimated revenue trends in August)
Although this data is not particularly outstanding, it is not ugly. We can still look forward to its subsequent market performance. Especially such a game that once "counterattacked" on foreign servers, it has gone from being a tepid Japanese server in 2021 to being a regular customer of the best-selling list today. Diandian data shows that as of now, the revenue of the overseas version of "Blue Archives" has exceeded US$320 million, of which Japan ranks top 1 in its revenue sources with 70.95%, and South Korea 13.30%, ranking second.

(The ranking trend of the Japanese version of "Blue Archives" in the past 30 days)

闪耀! Youjun girl
Online time: August 27
Publisher: Shanghai Hode Information Technology Co., Ltd.
The highest ranking of free list: 1
Top ranking of bestsellers: 15
Also a two-dimensional game that is popular in the overseas market, "Shining! Youjun Girl" (the overseas version is called "Horse Racing Girl") officially logged into the App Store on August 30, and won the first place in the iOS free list and the 22nd best-selling list. Diandian data shows that as of the end of August, the total download volume of "Shining! Youjun Girl" in mainland China was 2.55 million, with an estimated revenue of 830,000 US dollars (approximately RMB 6.06 million).


(The free ranking trend since "Shining! Youjun Girl" was launched)
Bilibili also has high hopes for this work that surpasses "Genshin Impact" in the Japanese market. Long before the game's public beta, the content creation activity of "Shining My Love Horse" was held around "Horse Jump", which started the game marketing preheating. In addition, the public beta promotions such as the opening-screen advertisements of major apps, the honor of more than 40 painters, and the restoration of the horse's dance stage by well-known COSER, further adding fuel to the game.


However, compared with the big promotion before the public beta, the results of "Shining! Youjun Girl" do not match it. Although due to the statistical period, the game's results in only 2 days were included in the report, judging from its current ranking trend, on September 4, "Shining! Youjun Girl" had fallen to 186th place in the free list, and this result "Blue Archives" took a month, and by the 5th, "Shining! Youjun Girl" had completely fallen out of the free list. Judging from its revenue curve, it is also showing a downward trend.

(Download trend since "Shining! Youjun Girl" was launched)
In contrast, its overseas version of "Horse Racing Girl" is still on the best-selling list in the Japanese market. According to Diandian data, in August this year, the total global download volume of "Horse Racing Girl" was almost over 60,000, with an estimated revenue of US$40 million (approximately RMB 290 million).

("Shining! Youjun Girl" Japanese version of the Japanese market revenue trend in August)
Although it is not known whether the game will make a comeback in the Chinese market in the future, the current "disagreement" caused by cultural differences is indeed in front of "Shining! Youjun Girl".

结尾

2025-03-05
暗区突围物资透视自瞄挂
暗区突围辅助器免费下载.com2025经
暗区突围辅助下载使用教程够买平台
斗鱼主播才艺大比拼:从吉他弹唱到搞笑模仿
游戏科技新势力:技术革新与教育应用的完美
暗区突围科技直装免费获取方式:玩家热议与
游戏作弊工具的危害及其对游戏产业的影响:
熊猫辅助网功能与风险全面解析:游戏辅助工
和平精英抽奖模拟器体验:逼真界面、免费畅